简章详情
一、总则
为进一步深化高考考试招生制度改革,拓宽优秀人才的选拔渠道,全面推进高职院校素质教育和学校创新办学体制机制,以专业建设为核心,加强内涵建设,提高人才培养质量,协调发展学科专业结构,探索创新“政校行企外”五方联动的合作办学体制和“学院育才,学生成才,社会用才”三才有机结合的校企合作人才培养模式,我院2021年继续在四川省对部分专业实行高职单招。
本简章适用于雅安职业技术学院2021年普通高等学校高职教育单独招生考试及录取工作。
二、学校概况
学校全称:雅安职业技术学院。
办学属性及层次:国家公办全日制普通高等学校。
三、组织保障
学校高职单招工作坚持公平、公正、公开原则,健全自我约束、社会监督机制,严格实施招生“阳光工程”。
高职单招工作接受省招考委、省教育厅和省教育考试院的指导和监督,接受社会各界的监督。
我院成立以书记、院长为组长,相关院领导和职能部门领导为成员的高职单招工作领导小组,加强对高职单招工作的领导,集体研究决定高职单招考试、录取过程中的重大问题。
学院纪委对高职单招工作进行全过程全方位监督。
四、报考条件
(一)已报名参加四川省2021年普通高考并取得14位考生号的考生。
(二)身体健康,符合《普通高等学校招生体检工作指导意见》及有关补充规定,达到正常学习要求。
(三)体育特长考生除满足前两项报考条件外,还需具备以下证书之一(证明材料须与所报特长项目一致):
1.国家三级运动员(含)以上证书;
2.省级(含)以上比赛前八名证书;
3.市、州级(含)以上比赛前五名证书。
五、报名办法
2021年我院高职单招报名实行网上统一填报的方式,分网上报名和学校确认两个阶段。
(一)网上报名(具体时间以省教育考试院统一安排为准)
考生本人应于2021年3月4日8:00至14日18:00,登录四川省教育考试院网站(http://www.sceea.cn),填报雅安职业技术学院为学校志愿,学校志愿只能填报一个。
(二)学校确认
1.考生应于2021年3月17日8:00至20日18:00,登陆我院高职单招报名系统(网址:https://zjc.yazjy.com/)填报专业志愿,登录用户名为14位考生号,密码为考生本人身份证号最后6位数(字母大写)。普通高中类考生最多可填报五个专业志愿;中职类考生只能填报一个专业志愿;体育特长考生须选择特长项目并上传证明材料照片,经我院初审后,如不符合体育特长考生资格,可转为普高类或中职类考生参加高职单招考试。
2.考生在填报专业志愿后,通过单招报名系统网上缴纳报名考试费130元,如未在规定时间进行专业志愿确认并缴纳报名考试费的,我院将不安排资格审查及考试,已缴纳的报名考试费不予退还。
3.在我院专业志愿填报工作结束以前,考生可修改专业志愿,填报工作结束后,考生不能修改专业志愿,但可自行打印报名表核对信息并留存。
(三)资格审核
考生名单将在我院招生就业网站公示,在公示名单内的考生,方可参加我院组织的报名资格审核。考生凭身份证(交复印件一份)到雅安职业技术学院青年路校区参加资格审核、考生信息确认及领取准考证。具体时间和方式以我院官方网站通知为准(网址:https://zjc.yazjy.com)。
六、招生专业及计划
(一)我院2021年单独招生总计划为3100名(含体育特长类计划20名),其中面向普通高中毕业生的普通高职类计划1550名,面向中职毕业生的对口高职类计划1550名。
雅安职业技术学院2021年高职单招计划表
![]()
注:
1、该表中,招生专业及计划以省教育考试院公布为准;
2、该表中,护理、医学影像技术、医学检验技术专业为我院高分段建设专业,医疗设备应用技术、卫生信息管理专业为临床医学院和智能制造与信息工程学院共建共管专业。
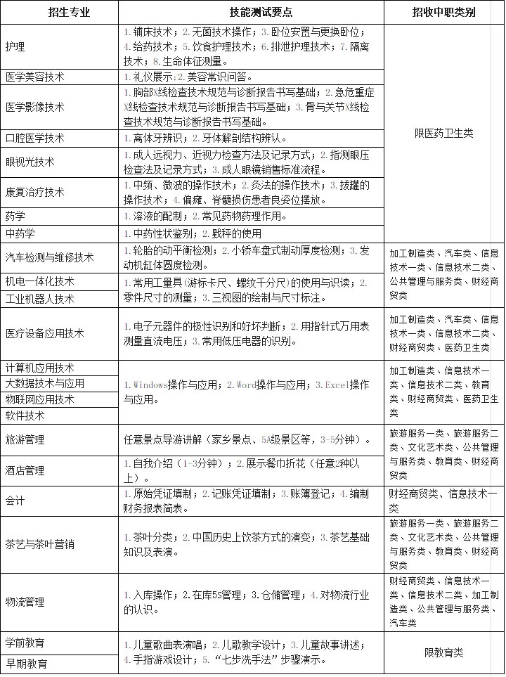
3、对口高职招生类别中,医药卫生类及教育类仅限中职对应类别报考,其余可报考专业类别见《雅安职业技术学院2021年高职单招中职类技能综合测试范围》。
(二)体育特长类项目(招生计划20名)
特长项目:网球、足球、田径。
招生类别:普高类、体育特长类、中职类兼收,男女不限。
(三)校企合作办学专业介绍及收费(坚持考生自愿原则,具体内容详见学院网站专业简介)
大数据技术与应用、物联网应用技术、软件技术、工业机器人技术、医疗设备应用技术专业设有校企联合办学项目,坚持考生自愿原则,凡自愿报读本专业的学生需在学费4100元/年之外,需每年向企业另行缴纳5800元/年的技能培训费(医疗设备应用技术专业的校企合作班技能培训费为4000元/年)。
1. 大数据技术与应用 (本专业与上海世纪鼎利教育科技有限公司校企合作办学)
本专业培养具有良好的职业素养、运用大数据思维解决问题及分析问题的应用型技术技能人才。掌握计算机理论和大数据处理技术,从大数据应用的三个主要层面(即数据管理、系统开发、海量数据分析与挖掘)系统地培养学生解决实际问题的能力,具有将计算机技术和大数据技术融合、创新的能力,能够从事大数据相关领域的工作。
2. 物联网应用技术 (本专业与上海世纪鼎利教育科技有限公司校企合作办学)
本专业培养学生熟练掌握射频、嵌入式、传感器、无线传输、信息处理等物联网技术,物联网系统的传感层、传输层和应用层关键设计等专业知识和技能。具有从事WSN、RFID系统、局域网、安防监控系统等工程设计、施工、安装、调试、维护等工作的能力,具有良好服务意识与职业道德的高端技术技能型人才。
3. 软件技术 (本专业与上海世纪鼎利教育科技有限公司校企合作办学)
本专业培养具有一定的软件理论知识,良好的职业素养和创新精神,较强编程能力的高素质技术技能型人才。通过本专业的学习,学生将具备软件项目需求分析能力,能熟练应用一种主流开发平台,按照软件工程规范完成程序编写任务。可在IT企业、政府机关和事业单位从事软件开发的需求调查、编码、测试、维护、售后服务及软件管理工作。
4. 工业机器人技术(本专业与四川拓格机器人科技有限公司校企合作办学)
本专业培养掌握工业机器人为主的工业控制、自动化应用等必备知识,具备从事工业机器人自动化生产线安装、调试、维护、系统集成的综合职业能力,适应工业机器人操作、工业机器人调试、工业机器人生产线维护、工业机器人设备集成和改造等职业岗位任职要求的高素质技术技能型人才。
5.医疗设备应用技术 (本专业的校企合作班与健康力(北京)医疗科技有限公司校企合作办学)
本专业面向医学影像设备管理与维护、其它医疗设备检测维修,主要培养具有良好职业道德和人文素养,具备医疗设备操作、管理、维修、营销等能力的高素质实用型技术技能人才。毕业后可在各级医疗卫生机构设备科从事医疗设备的管理和维修工作,或在企业从事医疗设备特别是医学影像设备的生产制造、技术管理、营销及售后技术服务工作。
七、考试
(一)考试时间(以四川省教育考试院官网和我院官网公告为准)
1.文化考试笔试时间为2021年3月27日9:00-11:30。
2.综合能力测试(技能综合测试、特长技能测试)的时间以准考证规定为准。
(二)考试地点:雅安职业技术学院青年路校区
(三)考试内容
文化考试试题由省统一命制,分普高类、中职类,语文、数学、英语三科同堂分卷,每科满分100分,总分300分;综合能力测试(技能综合测试、特长技能测试)满分200分。
1.普高类考生:文化考试+综合能力测试,总分500分,综合能力测试(面试)采用无领导小组讨论的方式,主要考察考生的表达能力、心理素质、思辨能力等基本素质。
2.中职类考生:文化考试+技能综合测试,总分500分,技能综合测试采用现场考核和答问的方式进行,主要考察考生的逻辑思维能力、专业基础知识和基本技能。
雅安职业技术学院2021年高职单招中职类技能综合测试范围
![]()
3.体育特长类技能测试:文化考试+特长技能测试,总分500分,特长技能测试主要测试考生所填报的体育特长项目技能,采取现场考核和答问等方式进行。
(四)成绩复查
时间:2021年3月31日下午15:00-17:30(如有变化,以学院官网通知为准。网址:https://zjc.yazjy.com)
流程:对成绩有疑问需复查的考生,须将《准考证》和成绩复查申请书的影印件发送至邮箱:yzy2017dz@163.com,逾期不予办理(联系电话:0835-2222737),复查申请时间以我院官方网站公告为准。
八、录取
(一)学校根据招生计划、参考人数及考试成绩的总体情况分普高类、中职类、体育特长类划定最低控制分数线,凡未参加文化考试或相应的技能综合测试,以及文化考试或技能综合测试成绩为零的考生,学校不予录取。
(二)录取规则
1. 考生文化考试成绩加技能综合测试成绩为总成绩,分数不折算,没有任何加分照顾政策。
2. 我院根据所有考生的文化成绩总体情况,分别划定普高类、中职类、体育特长类文化成绩控制分数线(特长生还应同时达到特长技能测试的最低分数要求)。达到最低控制分数线上(且文化考试或技能综合测试成绩不为“零分”)的考生,按成绩总分依次录取。
3. 在我院最低控制分数线上的考生中,按照专业志愿顺序(即志愿优先原则)及考生总成绩从高分到低分顺序择优录取,经学院高职单招工作领导小组审核后确定拟录取考生名单。
志愿优先原则为:优先满足第一志愿考生,按成绩从高到低依次录取;如该专业第一志愿未录取满额,将对所有填报该专业第二志愿的考生,按成绩从高到低依次录取;如该专业第一志愿已录取满额,将不再录取第一志愿未填报该专业的考生,其它志愿及录取以此类推。
4. 同分考生录取规则:若录取过程中出现同分情况,则先依据笔试成绩的高低;若笔试成绩相同,则依据面试成绩的高低;若笔试成绩和面试成绩均相同,则依据笔试中语文、数学和英语的单科成绩进行依次比较。
5. 征集志愿录取规则:对未完成招生计划的普通高职类专业,我院将进行征集志愿录取,普高类考生可填报两个专业志愿和一个调剂志愿。具体征集安排以我院官方网站公告为准。
调剂志愿为:考生所填报志愿的专业均已录取满额,自愿同意调整到我院未录取满额的任何招生专业(除所填报的专业志愿以外的其它专业)。
中职类专业因考核内容不同,不再进行征集录取。
6. 在录取过程中若出现专业计划和计划类别不平衡,我院可根据实际情况,在计划范围内平衡专业计划及计划类别。若高职单招计划未能完成,可将未完成的计划转为面向四川省的普通专科招生计划。
7. 免试录取
在校期间参加由教育部主办或联办的全国职业院校技能大赛获得一、二、三等奖或由省级教育行政主管部门主办或联办的全省职业院校技能大赛获得一等奖的中职应届毕业生,或者具有高级工或技师资格(或相当职业资格)、获得县级劳动模范先进个人称号的在职在岗中等职业学校毕业生,经考生本人申请、省教育厅核实资格、我院考核公示,并在省教育考试院官网公示后,可免试录取。所有符合免试录取条件的考生应参加高职单招报名,并在2021年3月27日前向我院提交《四川省2021年普通高等教育单独招生免试录取考生申请表》。在正式办理免试录取手续前,申请考生应正常参加我院的高职单招考试。
8. 拟录取考生名单于4月5日—4月9日在我院官方网站公示5天,接受社会监督。公示期间,拟录取的考生若要放弃录取,应在公示期内,向我院招生就业处书面申请放弃录取,其放弃名额将按录取规则,在符合条件的考生中,按照分数优先原则依次递补。
申请放弃录取办理:考生本人亲笔书写放弃录取申请书,连同身份证正面或准考证拍照,发送到邮箱:1294957793@QQ.COM;或者发送传真至0835-2229044。申请时间以我院官方网站公告为准(网址:https://zjc.yazjy.com),逾期不再受理。
9. 公示期满后,我院将拟录取考生名单报四川省教育考试院核准备案,办理正式录取手续,按规定发放录取通知书。
九、时间安排(如有变化,以学院官网通知为准)
![]()
十、新生注册和复查
(一)我院高职单招录取的考生,须在录取通知书规定的时间到校报到,逾期未报到者,取消入学资格。
(二)新生入学后,我院将进行入学资格及体检的复查工作。
1. 对存在不符合报名条件或有徇私舞弊、弄虚作假等行为的,取消考生被录取资格、入学资格或学籍;
2. 对身体条件不符合学习要求的考生,按《普通高等学校招生体检工作指导意见》及有关补充规定处理,请考生填报志愿时结合体检情况填报专业志愿。
十一、其它事宜
(一)考生参加高职单招考试的交通、食宿自理。
(二)按常态化新冠肺炎疫情防控部署,考生进校参加考试,必须按我院疫情防控通知要求,配合做好进校前、参加考试和离校等的相关工作。(具体要求以以我院官网通知为准。网址:https://zjc.yazjy.com)
(三)考生被我院正式录取后,与普通高考新生享受同等待遇,不再参加普通高考或对口招生考试,也不能换录(不可转入其他学校)。被录取考生入学后申请转专业按我院相关规定执行。
(四)高职单招学生的学费和住宿费标准严格按照省物价局、省财政厅和省教育厅《关于在我省高等院校实行学分制收费改革试点的通知》(川价费〔2004〕118号)执行。服务性收费和代收费按照学生自愿、不得营利的原则收取。
十二、本简章由我院招生就业处负责解释。
十三、联系方式
联系部门:雅安职业技术学院招生就业处
青年路校区:雅安市雨城区和平中路1号
经开区实训与服务中心:雅安市名山区(经开区)学道街659号
育才路临床医学中心:雅安市雨城区育才路130号
邮政编码:625000
招生咨询电话:0835-2241840 2229044(传真)
咨询QQ:1294957793 QQ群号:723790481
教务考务电话:0835-2222737
纪检监督电话:0835-2361679