简章详情
一、总则
为贯彻落实党中央、国务院决策部署和《国家职业教育改革实施方案》,加快推进高职院校分类考试,进一步完善高等职业教育多样化选拔录取机制,根据《四川省高等教育招生考试委员会 四川省教育厅关于做好2021年普通高等学校高职教育单独招生工作的通知》(川招考委〔2021〕1号)文件精神,结合我院实际情况,特制订本章程。
本章程适用于我院2021年普通高等学校高职教育单独招生(以下简称“高职单招”)考试及录取工作。
二、学院概况
(一)学院全称:乐山职业技术学院
(二)办学性质:全日制公办高等学校
(三)办学层次:普通高等学校专科
(四)办学类型:普通高等职业技术学院
三、组织保障
学院高职单招工作坚持公平、公正、公开原则,健全自我约束、社会监督机制,严格实施招生“阳光工程”。
高职单招工作接受省招考委、省教育厅和省教育考试院的指导和监督;接受社会各界的监督,在学院高职单招考试招生工作领导小组领导下进行。学院成立以书记、院长为组长的高职单招工作领导小组,加强对高职单招工作的领导,凡高职单招工作中的重大问题,一律经领导小组集体研究决定。
学院纪委对高职单招工作进行全过程全方位监督。
四、报考条件
(一)招生对象
已报名参加四川省2021年普通高考并取得14位考生号的考生,且身体健康,符合《普通高等学校招生体检工作指导意见》及有关补充规定。
(二)报考类别
1.普高类:普通高中毕业生。
2.中职类:中职毕业生。
3.特长类:面向在体育方面(篮球、足球、田径、武术)具有一定特长,持有国家三级运动员及以上等级证书,或在高中(中职)阶段获得过市级比赛前三名及以上名次,具有同等专业技术水平的普通高中毕业生、中职毕业生。
五、报名办法
2021年高职单招报名实行网上统一填报的方式,分网上报名和学校确认两个阶段。
1.网上报名
报考考生本人应于2021年3月4日8:00至14日18:00,登录省教育考试院网站(http://www.sceea.cn),按要求准确填写有关信息,填报高职单招学校志愿。学校志愿设置为1个,考生须在规定的时间内在网上填报并及时保存。在规定的报名时间内,考生可以修改或调整学校志愿。逾期不再补报,也不得再变更填报的学校志愿。考生须妥善保管好自己的登录账户、密码,并对所填报志愿的真实性和准确性负责。因考生疏漏或失误造成的后果,由考生本人承担。
2.学校确认
考生应于2021年3月17日8:00至20日18:00,登录我院官网(http://zsw.lszyxy.edu.cn/),确定专业志愿。普高类考生最多可填报两个专业志愿,并选择是否服从专业调配;中职类考生按照自己所学中职专业类别报考对应类别专业(具体对应专业见招生计划表),最多可填报两个专业志愿,并选择是否服从专业调配;特长类考生可任选两个专业志愿填报,同时须将相关证书于3月24日前传真至学院招生就业处,由学院招生就业处进行特长生资格审查,未通过资格审查的考生,将默认转为普高类或中职类考生。
我院酒店管理专业分为普通班和现代学徒制班,考生在志愿填报时,需在系统中进行选择。两者在高职单招考试、收费等方面无区别;现代学徒制班实行校企联合培养,人才培养目标是合作企业的后备管理人才,实习结束后优先聘用到合作企业。
考生应按时缴纳报名考试费130元/人。考生缴费成功后须在我院单独考试招生网上报名系统中打印《乐山职业技术学院2021年单独招生报名表》。
未按以上规定进行报名和确认的考生,视为自愿放弃高职单招。
3.资格审核
(1)考生的基础信息以省教育考试院统一采集的信息为准。体检采用高考体检结果,身体条件不符合录取要求的,其后果由考生自负。
(2)考生到校进行考试资格审查时,须提供《乐山职业技术学院2021年单独招生报名表》、身份证原件(或有效期内的临时身份证),符合免试报名条件的相关证明材料(主要获奖证书、荣誉证书、等级证书或其他材料)原件及复印件。特长生必须进行现场确认,通过现场确认的特长生准考证须加盖学院招生就业处确认章方可参加次日术科能力测试,未通过现场确认的特长考生,将默认转为普高类、中职类考生。
六、招生专业及计划
1.招生专业及计划以省教育考试院公布为准。
2.移动通信技术专业、物联网应用技术专业设有校企联合办学项目,与北京华晟经世信息技术有限公司校企共建,依托于教育部产教融合项目——中兴通讯ICT行业创新基地,采用“校企合作、双主体育人”机制。其中,移动通信技术专业2014年被省教育厅评为四川省高等职业院校首批省级重点专业,2019年被认定为国家骨干专业。合作专业均建有国内领先的实验实训基地(总价值近3000余万元),毕业后将由合作企业进行实习就业安置。以上两个专业坚持考生自愿原则,凡自愿报读这两个专业的学生需在学费之外每年向企业另行缴纳3500元培训费。
七、考试
(一)考试时间
1.文化考试笔试时间为2021年3月27日9:00-11:30。
2.技能综合测试时间为2021年3月27日13:30-18:00(具体批次及时间见准考证)。
(二)考试地点
乐山市中区青江路中段1336号,乐山职业技术学院新校园。
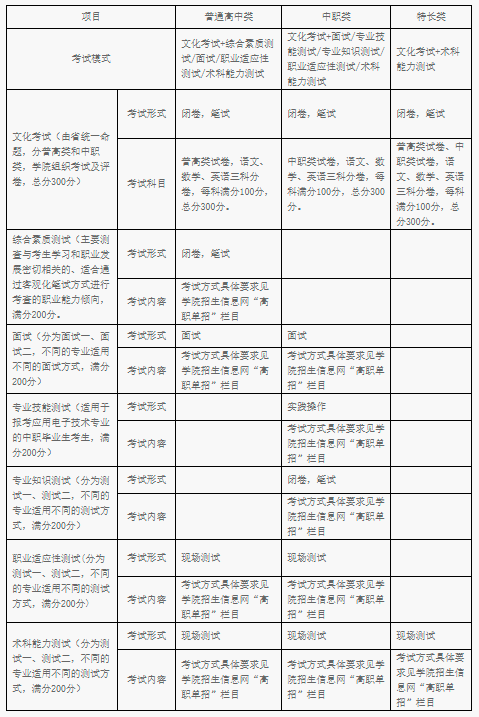
(三)考试模式及内容
![]()
所有考生应认真配合学校的疫情防控相关措施。
八、录取
(一)文化考试与技能综合测试成绩相加为考生的总成绩,分数不折算,没有任何加分照顾政策。
(二)遵循“分类划线,分类录取”的原则,学院根据招生计划、参考人数及考试成绩的总体情况划定普高类、中职类、特长类最低控制分数线,原则上不超过报考总人数的90%,未参加文化考试或技能综合测试,以及文化考试或技能综合测试成绩为零的考生,学校不予录取。
(三)录取规则
1.在所有符合条件并在最低控制线上的考生中,普高类和中职类录取遵循以专业志愿优先、按总分成绩从高到低的原则进行择优录取,休闲体育专业和特长类考生以术科能力测试成绩从高到低依次录取。
2.录取时若总分相同的考生,按文化考试总分从高到低依次录取,若文化考试总分再相同,则按语文、数学、外语三科成绩依次排序后,从高到低进行录取。
3.考生所有专业志愿都无法满足时,若服从专业调配,则根据考生文化考试成绩从高到低调剂到未录取满额的专业,若不服从专业调配,作退档处理。
4.招生计划调整。录取过程中若出现计划类别和专业计划不平衡时,学校按照实际生源情况在计划范围内调整平衡类别计划和专业计划,并报学院招生领导小组批准后执行。若高职单招计划未完成,则将未完成的所有计划调配至普通高考录取时使用。
5.拟录取考生名单将于4月3日—4月7日在学校院网站公示,接受社会监督。公示期满后,学院将拟录取考生名单上报四川省教育考试院核准备案,办理相关录取手续,并由学院发放录取通知书。
6.拟录取考生在拟录取名单公示期间可以申请放弃录取。申请放弃录取的考生必须在规定时间前将考生本人签名的放弃录取申请书,连同考生身份证正、反面和准考证复印件送达学院招生就业处。逾期不再接受放弃录取申请。
7.在拟录取名单公示期间,如有考生申请放弃录取,不再补录,未完成计划调配至普通高考录取时使用。
8.免试。在校期间参加由教育部主办或联办的全国职业院校技能大赛获得一、二、三等奖和由省级教育行政部门主办或联办的全省职业院校技能大赛获得一等奖的中职应届毕业生,和具有高级工或技师资格(或相当职业资格)、获得县级劳动模范先进个人称号的在职在岗中等职业学校毕业生,经省教育厅核实资格、学院考核公示,并在教育部高考平台公示后,可免试录取。所有符合免试录取条件的考生应参加高职单招报名,并在2021年3月27日前向学院提交《四川省2021年普通高等学校高职教育单独招生免试录取考生申请表》。在正式办理免试录取手续前,申请考生应正常参加我院的高职单招考试。
九、新生注册和复查
(一)经我院高职单招所录取的考生,须按通知书规定时间到校报到。未请假逾期报到者,取消入学资格。
(二)新生入学后,学校将按招生政策进行复查,对不符合录取条件或有舞弊行为的,取消其入学资格。
十、其他事宜
(一)考生参加高职单招考试的交通、食宿自理。
(二)考生被学校正式录取后,与普通高考新生享受同等待遇。考生被学校正式录取后,不再参加普通高考或对口招生考试。
(三)凡经我院录取的考生,不得转入其它学校,校内转专业按学院相关规定执行。
(四)高职单招学生的学费和住宿费标准严格按照省物价局、省财政厅和省教育厅《关于在我省高等院校实行学分制收费改革试点的通知》(川价费〔2004〕118号)执行。服务性收费和代收费按照学生自愿、不得营利的原则收取。
本章程由学院招生办公室负责解释。
学院高职单招的负责部门及联系方式
联系部门:乐山职业技术学院招生办公室
联系地址:乐山市中区青江路中段1336号
招生咨询电话:0833-2152600
纪检监督电话:0833-2273012
传真:0833-2153568
学院招生信息网:http://zsw.lszyxy.edu.cn/