简章详情
按照《国务院关于深化考试招生制度改革的实施意见》(国发〔2014〕35号)和《自治区招生考试委员会办公室关于做好我区2021年高等职业院校单独考试招生和高等职业院校对口中等职业学校毕业生自主招生试点工作的通知》(桂招考委办〔2021〕1号)等文件精神,为进一步探索和建立职业化人才选拔标准,选拔录取符合我院职业化人才培养目标的考生,提高人才培养质量和水平,2021年我院继续开展单独考试招生试点工作,按照“网上申报、网上缴费、单独测试、综合评定、择优录取”的原则组织实施入学测试及录取。根据国家有关文件精神和学院实际,制定本简章。
一、招生对象
已参加我区2021年普通高考报名,且符合《广西壮族自治区招生考试委员会办公室关于做好我区2021年普通高校招生考试报名工作的通知》(桂招考委办〔2020〕61号)中高职单招报名条件的考生。
二、招生专业及人数
![]()
三、申报
㈠申报流程
网上申报→网上缴费
㈡申报时间
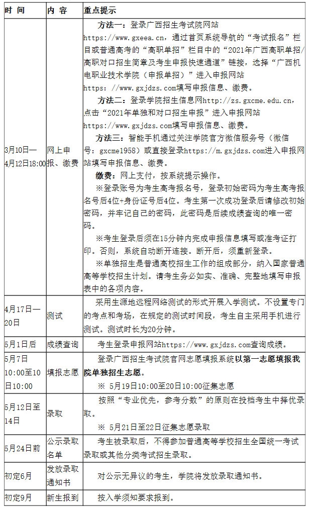
3月10日--4月12日18:00
㈢网上申报方法
方法一:登录广西招生考试院网站https://www.gxeea.cn,通过首页系统导航的“考试报名”栏目或普通高考的“高职单招”栏目中的“2021年广西高职单招/高职对口招生简章及考生申报快速通道”链接,选择“广西机电职业技术学院(申报单招)”进入申报网站https://www.gxjdzs.com 填写申报信息、缴费。
方法二:登录学院招生信息网http://zs.gxcme.edu.cn,点击“2021年单独和对口招生申报”进入申报网站https://www.gxjdzs.com/填写申报信息、缴费。
方法三:智能手机通过关注学院官方微信服务号(微信号:gxcme1958)或直接登录https://m.gxjdzs.com 进入申报网站填写申报信息、缴费。
1.登录账号为考生高考报名号,登录初始密码为考生高考报名号后4位+身份证号后4位。考生第一次成功登录后请修改初始密码,并牢记自己的密码,此密码是后续成绩查询的唯一密码。
2.考生登录后须在15分钟内完成申报信息填写或准考证打印。否则,系统自动断开连接。断开后,须重新登录。
3.单独招生是普通高校招生工作的组成部分,纳入国家普通高等学校招生计划。请考生务必如实、准确、完整地填写申报表中的各项内容。
四、提交加分证明材料
符合加分条件的考生,须在申报截止时间前登录申报系统上传加分证明材料原件的扫描件,未上传的,视为放弃单独考试招生加分申请(少数民族证明材料不需要上传)。
五、缴费
经物价部门核定,考生报考费100元/人。考生登录申报网站,按系统提示操作,通过网上支付的方式缴纳。缴费时点击“网上缴费”按钮,即可登录缴费系统界面进行缴费操作,可选择微信支付或带有“银联”标识的储蓄卡进行缴费。考生提交申报信息并缴费成功后,考生状态显示为“缴费成功”。缴费后,考生不得再修改申报信息,不办理退出申请手续。
考生未缴费的,平台上的后续操作无法进行。至申报截止时间4月12日18:00仍未缴费的,视为放弃单独招生测试资格。
六、测试
㈠测试时间:4月17日—20日(其中4月17—18日为集中测试时间,4月19—20日为补测试时间)。
㈡测试形式:采用“生源地远程网络测试”的形式开展职业适应性测试。测试不设置专门的考点和考场,在规定的测试时间段,考生自主采用手机进行测试,测试时长为20分钟。
1.测试题目由远程网络考试系统的试题库随机出题,考生使用手机登录系统,经系统确认身份无误后开始答题。
2.测试过程中考生全程打开手机摄像头,远程网络考试系统随时抓取考生图像比对。
3.远程网络考试系统实时监控考生手机端应用界面的转换情况。测试期间,考生不得离开测试界面。
4.每道题目设置一定的答题时限。
5.如考生确因特殊情况未能完成测试或提交不成功的,可以申请参加第二次测试。
㈢测试内容:进行职业适应性测试,内容包括心理素质、人文素质、职业倾向等。
七、计分办法
总成绩=文化素质成绩+附加分。
1.文化素质成绩使用高中学业水平考试中语文、数学、英语、物理4门课程的原始成绩,满分400分。
2. 职业适应性测试成绩分为合格和不合格两类,作为考生是否具备录取资格的判定依据,不计入总成绩。测试合格的考生,具备我院单独招生录取资格;测试不合格的考生,不能参加我院单独招生录取。
3.附加分项目
①已取得国民教育系列专科及以上文凭者,加50分。
②具有普通高中或同等学力的退役士兵,加50分。
③南宁、桂林、柳州、梧州、北海5市以外的瑶族、苗族、侗族、毛南族、仫佬族、回族、彝族、京族、水族、仡佬族等10个世居少数民族考生加15分,除此之外的其他少数民族考生加5分。
同一考生符合多项加分条件的,只按其中最高一项加分分值计入总分。
八、成绩查询
5月1日后,考生可登录申报网站查询本人成绩。
九、填报志愿
5月7日10:00至10日10:00登录“广西招生考试院”网站志愿填报系统以第一志愿填报我院单独招生志愿。投档录取时以网上填报的志愿为准,没有填报志愿的考生视为放弃参加高职单招资格。
广西招生考试院志愿填报系统从“广西招生考试院”网站“系统导航—志愿填报—2021年普通高校招生志愿填报系统(高职单招/高职对口志愿填报)”进入。首次登录时使用考生本人普通高考网上报名时设置的密码,登录成功后须立即修改密码。每个考生最多可填报4所院校,每所院校最多填报10个专业志愿并可选择是否服从专业调剂,志愿填报模式为顺序志愿。
十、录取
㈠录取时间
5月12日至14日,广西招生考试院按顺序志愿投档原则,将填报了我院志愿且有测试成绩备案的考生进行投档录取。
正式投档录取结束后, 若我院单招计划仍有缺额,将在“广西招生考试院”网站公布,进行征集志愿。未被录取的考生可在5月19日10:00至20日10:00登录自治区招生考试院志愿填报系统填报征集志愿,每个考生最多可填报2所院校,每所院校最多填报10个专业志愿并可选择是否服从专业调剂,志愿填报模式仍为顺序志愿。征集志愿投档录取将在5月21日至22日进行,投档录取规则不变。
㈡录取原则
自治区招生考试院按顺序志愿进行投档,我院按照“专业优先,参考分数”的原则在投档考生中择优录取。
学院对所有进档考生,先根据第一专业志愿按总分从高到低的顺序录取,直至录满专业计划为止。当考生第一专业志愿不能满足时,若其第二专业志愿计划未录满,则按照总分从高到低的顺序录取到第二专业志愿,以此类推。在同等条件下,依次按照学业水平考试中语文、数学、英语、物理单科成绩的顺序排序录取。
当考生填报的专业志愿均不能满足时,若考生填了“服从专业调剂”,则可调剂录取至其他专业。若考生填了“不服从专业调剂”,则按退档处理。
㈢录取名单公示和发放录取通知书
我院将录取名单提交自治区招生考试院审核通过后,于5月24日前在学院招生信息网进行公示,公示时间为10个工作日。对公示无异议的考生,学院将发放录取通知书。依据教育部有关考试招生工作的文件精神,已被高职单招录取的考生不得参加普通高等学校招生全国统一考试录取或其他分类考试招生录取。
十一、报到和复查
㈠新生报到
获广西机电职业技术学院单独招生录取的新生,按通知书规定的时间,凭录取通知书报到。
㈡入学复查
新生入学后,学院按照国家招生规定进行入学资格复查。
㈢违规处理
考生本人应诚实守信,提供材料必须真实。如有弄虚作假者,一经查实,将取消其录取资格。
对在单独招生过程中有弄虚作假或其他违纪违规行为的考生及工作人员,按《国家教育考试违规处理办法》(教育部令第33号)和《普通高等学校招生违规行为处理暂行办法》(教育部令第36号)处理,考生的违规情况将上报自治区招生考试院,记入考生诚信电子档案;情节特别严重的,报公安部门处理。
十二、新生待遇
通过单独招生录取入学的新生,在学费、奖助学金和毕业文凭等方面与参加普通高考全国统考录取入学的学生完全一致。
学院建立了完善的“奖、助、贷、减、补、勤”资助体系。品学兼优的学生可以获得各类奖学金,如国家奖学金8000元/年、自治区人民政府奖学金5000元/年、企业奖学金、专项奖学金等;家庭经济困难的学生在获得录取通知书后,可以向当地国家开发银行申请每年不超过8000元的国家助学贷款,到校后还可以申请国家励志奖学金5000元/年、国家助学金(一等4300元/年、二等2300元/年),以及申请学院助学金、生活补助、学费减免、企业助学金、勤工助学等资助项目。
十三、日程安排
![]()
十四、南宁市内乘车路线
㈠地铁乘车路线
⒈火车东站、火车站、西乡塘客运站、埌东客运站:乘坐地铁1号线到广西民族大学站下车(从B出口出站),步行至广西机电职业技术学院。
⒉安吉客运站:乘坐地铁2号线至朝阳广场站后转乘地铁1 号线到广西民族大学站下车(从B出口出站),步行至广西机电职业技术学院。
⒊江南客运站:乘坐地铁2 号线至火车站后转乘地铁1 号线到广西民族大学站下车(从B 出口出站),步行至广西机电职业技术学院。
㈡公交车乘车路线
⒈火车站:乘坐805路至广西民族大学站下车,步行至广西机电职业技术学院。
⒉火车东站北:乘坐B83路至广西民族大学站下车,步行至广西机电职业技术学院。
⒊埌东客运站:乘坐76路至广西民族大学站下车,步行至广西机电职业技术学院。
⒋江南客运站:乘坐55路至广西民族大学站下车,步行至广西机电职业技术学院。
⒌金桥客运站:乘坐66路至广西民族大学站下车,步行至广西机电职业技术学院。
⒍安吉客运站:乘坐54路至广西民族大学站下车,步行至广西机电职业技术学院。
⒎西乡塘客运站:乘坐605路(或54路) 至广西民族大学站下车,步行至广西机电职业技术学院。
十五、联系方式
学院地址:南宁市大学东路101号 邮政编码:530007
联系电话:0771-3243821 传真号码:0771-3278454
招生网址: http://zs.gxcme.edu.cn
纪检监察室电话:0771-3248723
十六、特别说明
受新冠肺炎疫情影响,如测试时间、方式等有调整或改变,学院将会在学校官网和申报网站及时公告。