简章详情
中央民族大学是国家民委、教育部、北京市共建高校。学校前身为1941年成立的延安民族学院,1951年在北京成立中央民族学院,1993年11月更名为中央民族大学,2017年进入“双一流”建设A类高校行列。学校涵盖文、史、哲、经、管、法、理、工、教、医、艺、交叉12个学科门类。学校具有10个一级学科博士点、4个专业学位博士点、28个一级学科硕士点、26个专业学位硕士点,其中包含美术与书法、音乐、舞蹈3个专业学位博士点、艺术学一级学科硕士点及美术与书法、音乐、舞蹈3个专业学位硕士点。

美术学院集创作、展览、研究为一体,具有特色鲜明的人才培养体系,已成为我国培养各民族高水平美术与设计专门人才的重要教育基地,多个专业获批国家级一流本科专业建设点。音乐学院为国家级民族音乐创新人才培养教育基地、国家级特色专业建设单位、北京市高精尖学科建设单位,音乐表演、音乐学、作曲与作曲技术理论专业获批国家级一流本科专业建设点。舞蹈学院是民族舞蹈教育、表演、创作与研究的国家级重镇,创作舞蹈作品500余部,承担众多文艺演出及国际交流活动,舞蹈表演、舞蹈学、舞蹈编导专业获批国家级一流本科专业建设点。

2026年,学校将继续按照教育部相关文件要求面向全国进行艺术类本科专业招生。
一、招生计划
(一)校考专业
我校艺术类校考专业2026年面向全国招生500人(港澳台侨学生不占用此计划),文理兼收,不限制选考科目,不编制分省招生计划。

注:1. 视觉传达设计专业含视觉传达设计(35人)和视觉传达设计(影像设计)(15人)两个专业方向,入校后按照校考成绩与志愿相结合的原则进入到相应专业学习。影像设计专业方向学生须自备数码单反相机。
2. 音乐表演(声乐)限美声唱法或民族唱法。
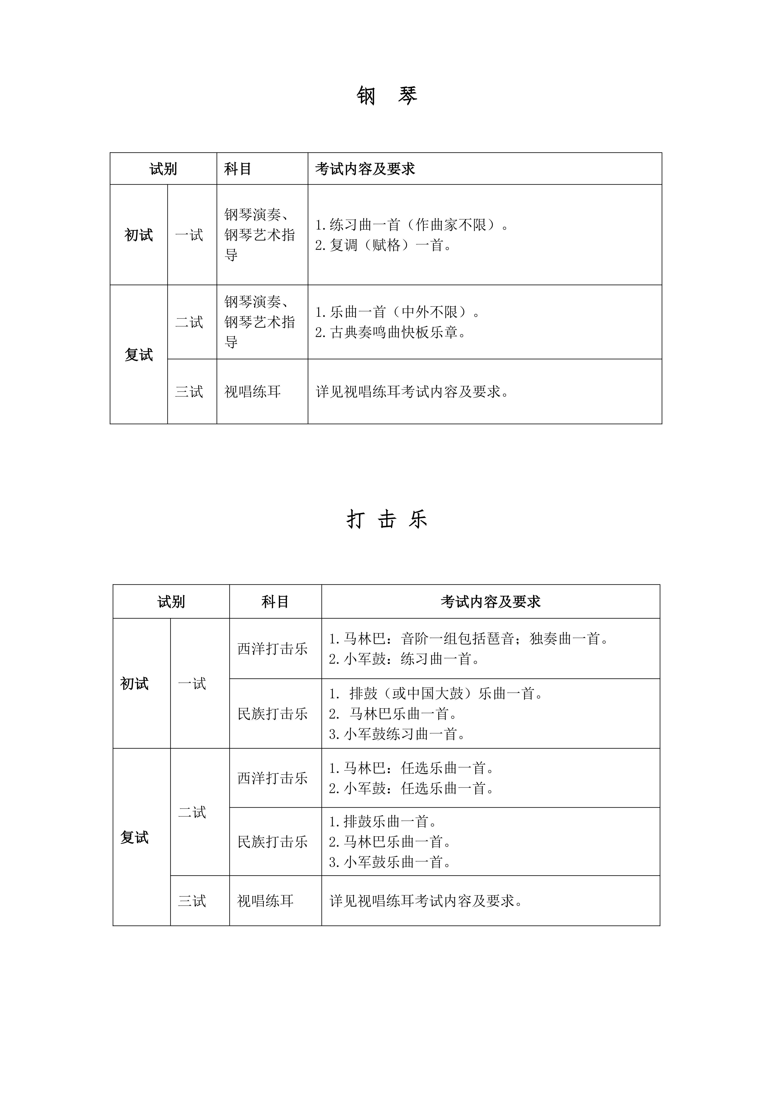
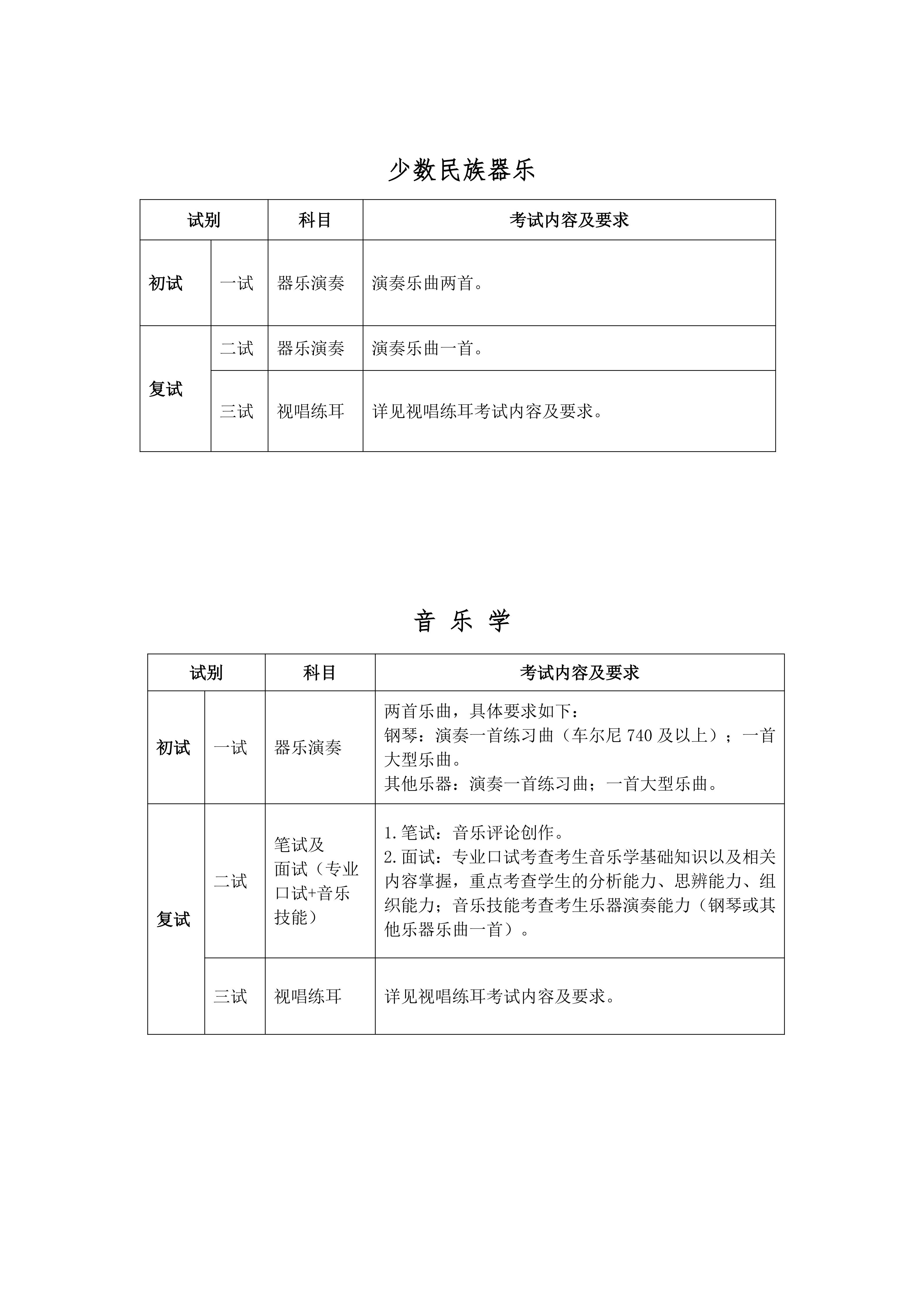
3. 音乐表演(器乐)各方向招生器种及计划如下:

(二)统考专业
我校艺术类统考专业2026年面向全国招生,编制分省计划,具体招生专业及名额以计划投放省份核准公布的招生专业目录为准。

二、报名须知
(一)报考条件
1. 符合普通高等学校2026年高考报名条件并取得高考报名资格。
2. 报考我校艺术类招生专业(招考方向),对应子科类省统考成绩须本科合格。对应关系详见《中央民族大学2026年艺术类本科招生专业与各省统考子科类对照表》。
3. 美术类各专业不招收色盲考生。
(二)报名方法
我校艺术类校考专业考试分为初试和复试两个阶段,初试合格考生方可参加复试。
初试报名时间:2026年1月14日—19日17:00,逾期不得补报。复试报名时间另行通知。
报名平台:艺术升APP。
报名要求:1. 美术类、音乐类、舞蹈类考生每人只能报考一个专业(招考方向),不能兼报。
2. 考生需上传本人一寸照片(底色无要求)、身份证照片、相应科类省统考合格证照片(或统考成绩查询页面截屏)。省统考成绩尚未发布的,可以上传省统考准考证照片。省统考成绩发布后,若学校核验考生相应子科类省统考成绩不合格,则该生校考成绩无效。
3. 因报名资料不准确、不完整、不清晰等原因审核未通过的,考生须在报名截止时间前重新提交,否则视为无效报名,后果由考生本人承担。
4. 每日23:00至次日早上7:00为系统维护时间(该时间段内报名、网络考试相关功能暂停服务),且材料审核还需要一定的时间,请考生提前规划好提交报名材料和录制提交考试视频的时间。
(三)报考费用
我校艺术类校考专业初试和复试均为网上缴费,费用通过支付宝缴纳。考生缴费成功后,学校随即启动考务组织、安排考试资源,因此无论考生是否参加考试,报考费用均不予退还。未按时完成网上缴费导致不能参加考试的,后果由考生本人承担。
美术类专业报名、考试费160元;音乐类专业初试报名、考试费100元,复试(含二试、三试)考试费 160 元;舞蹈类专业初试报名、考试费100元,复试考试费 80 元。
三、考试须知
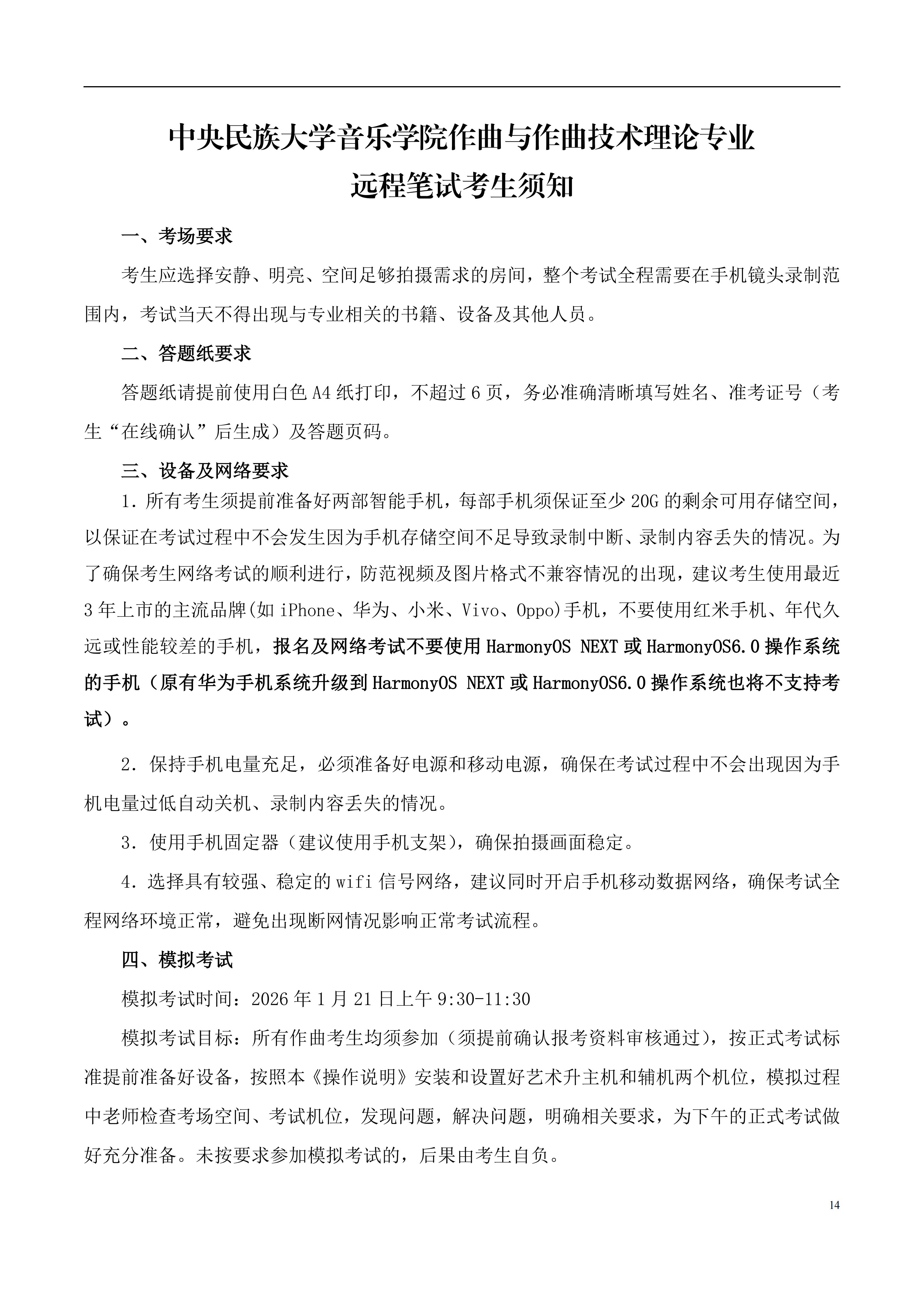
我校2026年艺术类校考专业初试采用网络远程考试、复试采用现场考试的方式进行。

注:1. 各校考专业初试、复试考试内容及相关要求详见附件。
2. 参加音乐类、舞蹈类专业初试的考生无需打印准考证,所有参加专业复试的考生均需打印准考证。
3. 各校考专业初试结果(合格/不合格)预计将于2月上旬前在艺术升APP开放查询,并在中央民族大学本科招生网(zb.muc.edu.cn)公布复试报名、缴费时间及各专业具体复试时间安排。
4. 各校考专业复试成绩预计将于3月下旬前在中央民族大学本科招生网开放查询。校考合格考生信息由我校统一报送各省级招办,考生是否打印校考合格证均不影响报考,各专业合格证发放数量原则上不超过招生计划的4倍。
四、录取原则
(一)校考专业
基本录取原则:报考我校的考生,须专业校考成绩合格、校考专业相应子科类省统考本科合格、文化课成绩达到生源所在省份普通类专业本科批次相应科类录取控制分数线,按校考成绩从高到低排队录取。
破格录取原则:
报考我校美术类各专业(招考方向)的考生,按照基本录取原则录取后,在录取名额未满的情况下,则对校考成绩位于校考合格考生总数前10%(如有小数向下取整)、文化课成绩不低于生源所在省份普通类专业本科批次相应科类录取控制分数线85%(如有小数向上取整)的考生,按校考成绩由高到低排队录取。
报考我校音乐类(不包括音乐学)、舞蹈类各专业(招考方向)的考生,按照基本录取原则录取后,在录取名额未满的情况下,则对文化课成绩不低于生源所在省份艺术类专业本科批次相应科类录取控制分数线、校考合格的考生,按校考成绩由高到低排队录取。音乐学专业无破格录取。
破格录取名单将通过我校特殊类型招生管理系统在相应专业(招考方向)合格生源范围内公示,公示期为7天。公示期内如有异议须以书面形式向我校本科招生办公室实名提出,经查实有弄虚作假或作弊等行为者,将被取消录取资格,不再递补录取。
校考成绩相同时,按照文化课成绩与所在省份相应科类特殊类型招生控制线(或本科一批线)比值高者优先的原则进行录取。比值相同时,则依次比较语文、外语、数学单科成绩,分数高者优先录取。
我校所有校考专业均为不分省计划,按照教育部相关规定,录取时文化课成绩均不含加分。
校考合格的港澳台侨考生,需达到普通高校联合招收港澳台侨学生考试(简称联招)艺术类专业本科批次相应科类录取控制分数线。校考合格的台湾地区考生,也可使用台湾地区大学入学考试学科能力测试(简称学测)成绩向我校申请就读。
考生在填报高考志愿时,请勿填报未取得合格证的专业,如因专业志愿填报错误造成无法录取,后果由其本人承担。
(二)统考专业
统考专业录取时,在文化课成绩和省级统考成绩均达到所在省份本科艺术类专业相应科类录取控制分数线的基础上,根据各省级招办制定的批次设置要求及投档成绩排序规则录取。
五、其他
1. 考试期间我校将对考生进行人脸、人证识别,一旦发现有冒名顶替等考试舞弊或违规行为,将严格依据《国家教育考试违规处理办法》(教育部令第33号)严肃处理。
2. 我校将对所有录取新生进行入学资格复查。对于弄虚作假者,直接取消其入学资格。
3. 使用专业考试成绩录取的艺术类专业学生,入校后不得转入不使用专业考试成绩招生的专业。
4. 学校根据实际情况统筹安排宿舍,根据住宿条件不同收取不同标准的住宿费。北京海淀校区、丰台校区住宿费收费标准为 650-1200元/年;海南国际学院住宿费收费标准根据海南省物价局相关文件收取,以试验区公示金额为准。
5. 学校不举办或委托任何机构及个人举办任何形式的考前辅导培训,不委托任何机构或个人进行招生录取工作。
6. 本简章如有变动或未涉及内容,请以主管部门最终审定发布的中央民族大学2026年本、预科招生章程为准。
7. 本招生简章最终解释权属于中央民族大学。
六、联系方式
中央民族大学招生办公室:
电话:(010)68932902、68933922(传真)
网址:http://zb.muc.edu.cn
中央民族大学美术学院:
电话:(010)68932806、68932379
网址: http://art.muc.edu.cn
中央民族大学音乐学院:
电话:(010)68933016、68933949
网址: http://yyxy.muc.edu.cn
中央民族大学舞蹈学院:
电话:(010)68932435、68932735
网址:http://wd.muc.edu.cn
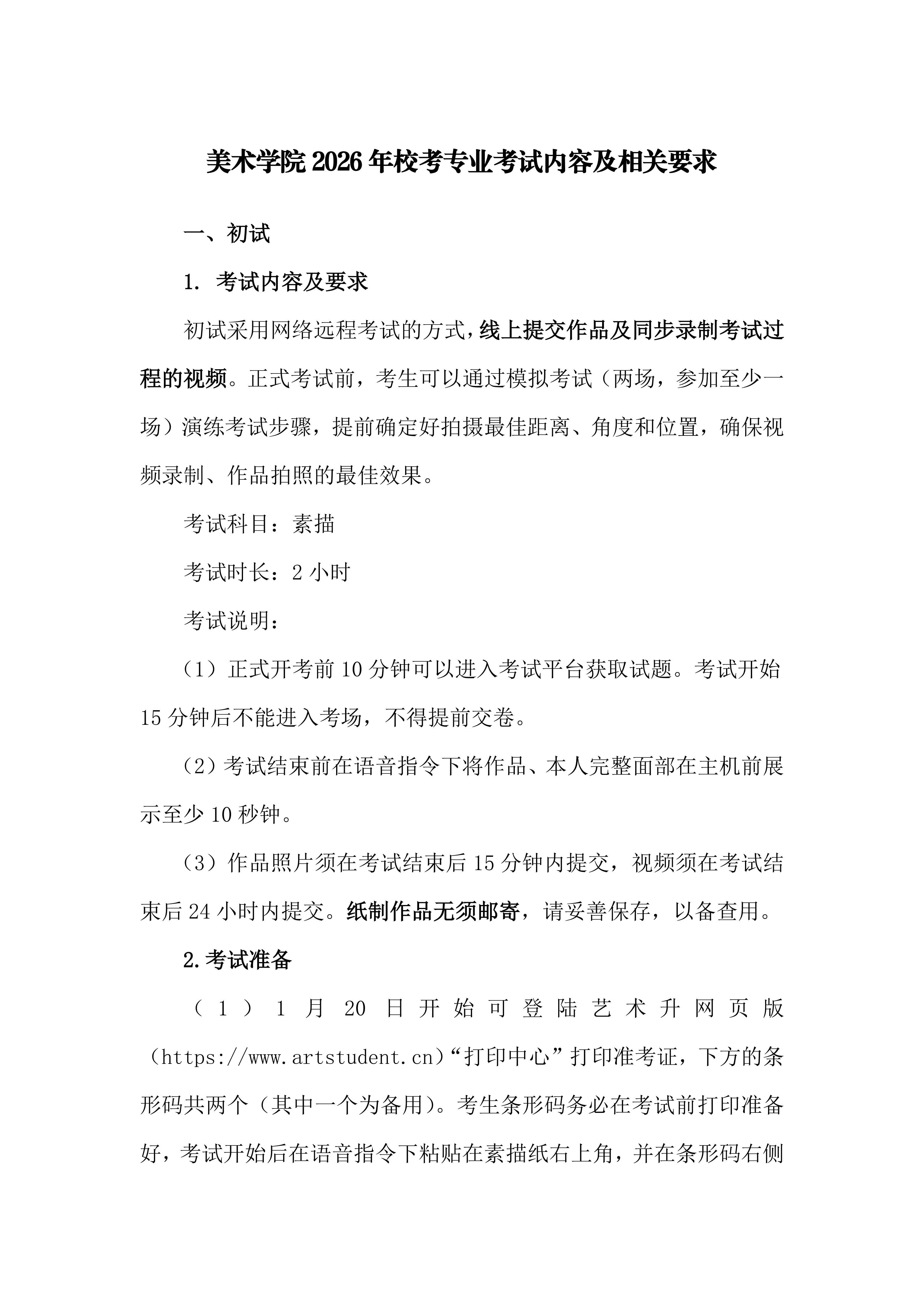
附件1:美术学院2026年校考专业考试内容及相关要求.pdf



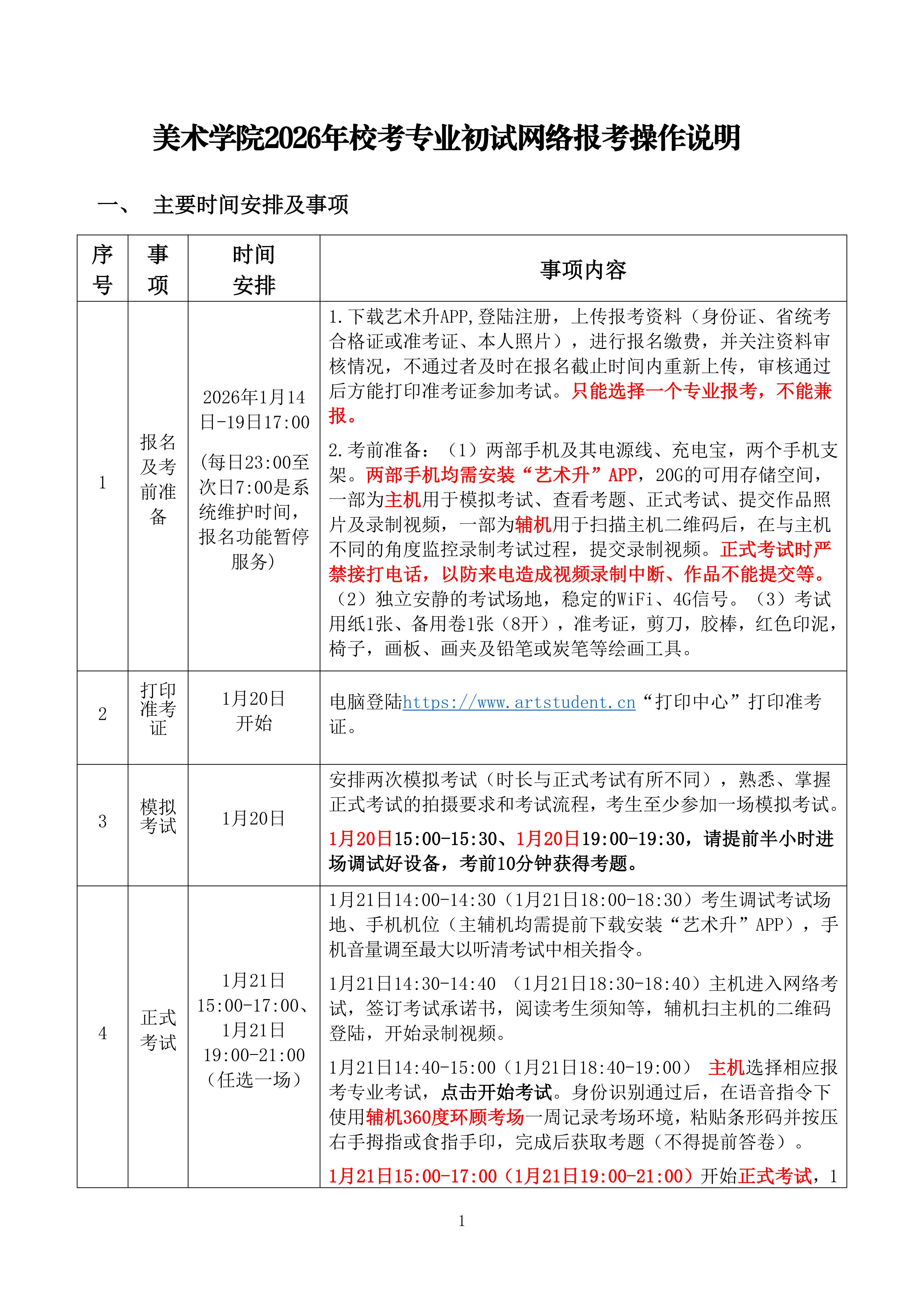
附件2:美术学院2026年校考专业初试网络报考操作说明.pdf

















附件3:美术学院2026年校考专业报考常见问题解答.pdf






附件4:舞蹈学院2026年校考专业考试内容及相关要求.pdf



附件5:舞蹈学院2026年校考专业初试网络报考操作说明.pdf















附件6:音乐学院2026年校考专业考试内容及相关要求.pdf









附件7:音乐学院2026年音乐表演、音乐教育、音乐学专业初试网络报考操作说明.pdf
















附件8:音乐学院2026年作曲与作曲技术理论专业初试网络报考操作说明.pdf
















